28365356
>
林业产业
前一篇:
图解:国家林业局关于推进全国林...
后一篇:
紫竹材用林丰产栽培技术规程(二...
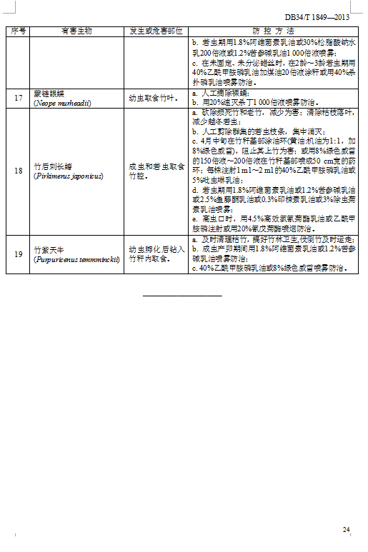
紫竹材用林丰产栽培技术规程(二十五)
设置字体大小:【
大
中
小
】 【
打印
】 【页面调色板
】
发布时间:2016-01-26
信息来源:28365356管理员 | 责任编辑:28365356管理员